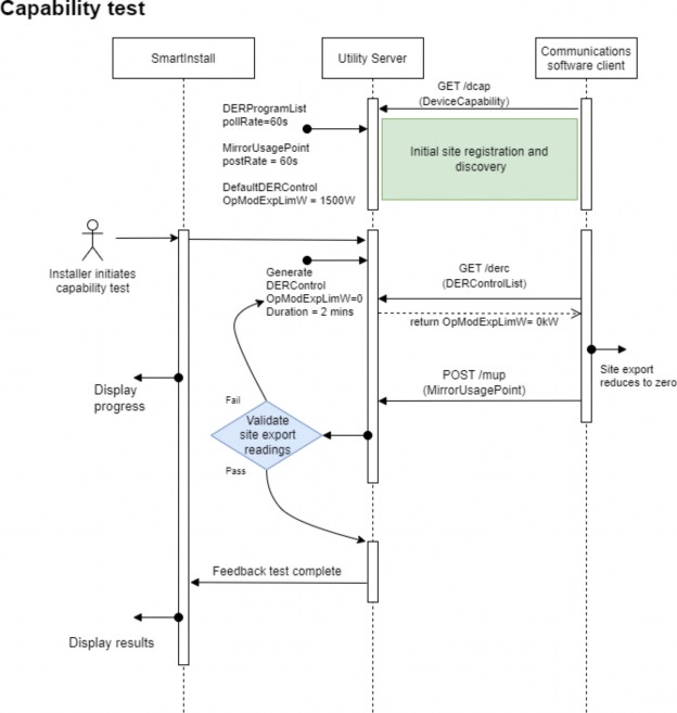
The capability test will be implemented using typical IEEE 2030.5 CSIP-AUS communications and will not require any changes to a Dynamic Exports compliant implementation. The diagram below outlines the communications interactions that will occur during the capability test, noting that only communications relevant to the test are shown.

Figure 7 – Capability Test Interaction Sequence